SmartX 榫卯企业云平台凭借弹性架构和极简运维的特性,为 StarRocks 数据库(简称“StarRocks”)用户提供灵活资源调度和按需扩展的 IT 基础架构,从而帮助其降低运维复杂度和总拥有成本。同时,该平台还可通过生产级超融合与分布式存储方案,为 StarRocks 提供稳定可靠的运行环境,保障后者在高负载条件下持续稳定运行。目前,SmartX 榫卯企业云平台已通过与 StarRocks 企业级产品——镜舟数据库的兼容性认证。
方案背景
StarRocks 支持 Shared-nothing 和 Shared-data 两种应用部署模式。其中,前者依托 BE 节点本地磁盘完成数据存储,后者则通过兼容 HDFS 或 S3 协议的共享存储系统实现。两种模式在实际应用中各有局限:
- Shared-nothing:
- 资源利用率低:部署后存在物理机独占问题,只能跑 StarRocks;且 StarRocks 本身仅支持副本策略,存储利用率在 3 副本下仅 33%。
- 运维难度大:无 GUI 界面,操作需要通过命令行;监控报警需要通过 Prometheus 和 Grafana 单独做配置;换盘操作复杂;对运维人员的技术要求高。
- Shared-data:
- 不适用小规模部署:不适用于如测试环境等的小规模部署的情况,否则单独一套配置存储会需要很高的成本。
针对以上背景,SmartX 联合 StarRocks 推出大数据联合解决方案,基于 Shared-data 模式,提供超融合和分布式存储(分离部署)两种 IT 基础架构方案,覆盖中小规模测试与生产集群,以及大规模湖仓一体化架构等多种应用场景。
榫卯超融合方案
在基于 SmartX 榫卯超融合 & StarRocks 的解决方案中,SmartX 通过榫卯超融合软件为 StarRocks 集群提供基于 Shared-data 模式的虚拟机运行环境,并通过常驻缓存机制将虚拟磁盘映射为 StarRocks 计算节点(CN)的本地缓存层,保障该本地缓存层在混闪物理集群中可实现全闪级性能,以提升后者的查询效率。
同时,SmartX 平台内置的分布式文件存储组件(SFS)通过 HDFS 协议为 StarRocks 提供高效的后端存储服务,并以副本或 EC 作为冗余策略保障数据的高可靠性。此外,SFS 还可为外部 Hadoop 集群提供统一存储支持,以确保多系统之间的数据互通。

方案优势及应用场景
SmartX 榫卯超融合& StarRocks 大数据解决方案通过一套硬件平台即可快速部署基于 Shared-data 架构的 StarRocks 集群,并配备统一的图形化管理界面、虚拟机模板和原生监控告警机制,可有效降低企业部署与运维压力,节省总拥有成本。同时,该方案还实现了计算与存储逻辑隔离,结合虚拟机 QoS 策略,可更好地满足中小规模集群灵活部署的需求。
榫卯分布式存储方案
在基于 SmartX 榫卯分布式存储 & StarRocks 的解决方案中,计算端与物理存储端分离部署于不同硬件集群。StarRocks 集群可在独立的计算集群中以 Shared-data 模式运行,其 CN 节点能够利用物理节点的本地 SSD 作为缓存层,从而有效提升数据访问性能。
同时,SmartX 榫卯分布式存储的文件存储组件可通过 HDFS 协议为 StarRocks 集群提供后端存储服务,并支持灵活选择副本或纠删码(EC)作为冗余策略。此外,企业外部计算端(如 Hadoop 集群)亦可接入 SmartX 榫卯分布式存储的块存储或文件存储,构建统一的数据平台。

方案优势及应用场景
SmartX 榫卯分布式存储 & StarRocks 大数据联合方案实现了计算端与存储端完全解耦,不同类型的节点可独立按需扩展,既避免资源浪费,又提升系统隔离性。此外,在开启 CN 节点的缓存机制后, StarRocks 在 Shared-data 模式下,可获得与本地盘相近的性能。同时,榫卯分布式存储还具备磁盘亚健康监测、监控报警等丰富的企业级特性,和更高的存储利用率,可帮助用户在保障可靠性的同时有效降低成本投入,因此更适合大规模集群的部署场景。
如下图所示,启用 CN 节点缓存后,SmartX 榫卯分布式存储 + StarRocks 联合解决方案的性能接近 StarRocks Shared-nothing 部署模式下的本地盘水平。


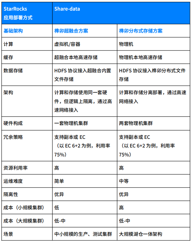
StarRocks 应用部署方式对比

总结
SmartX 榫卯企业云平台凭借其轻量、开放且灵活的特性,使企业能够自由选择基础架构方案,在保障 StarRocks 稳定运行的同时,还可帮助企业降低建设成本、简化运维管理并提升存储可靠性,实现 IT 基础设施到数据库的高效协同。