随着 Nutanix(路坦力)将大陆区域的销售和部分维保工作交由联想负责,不少用户也在寻求 Nutanix 的替代方案。现阶段是否有必要换掉 Nutanix?有哪些成熟的国产替代方案?这些方案在性能和功能上是否具备与 Nutanix 同等的能力?如何实现大规模的虚拟机跨平台迁移?有没有已经落地或正在逐步替代的案例可以参考?…为了帮助用户选择更适合自己的应对策略,本文将详细梳理 Nutanix 中国区服务现状及其带来的用户影响,分析可行的替换路线与迁移方案,并以 4 个用户实践介绍如何以 SmartX 超融合基础设施接替 Nutanix 超融合。
本文包含:
- 背景分析:Nutanix 中国区服务调整及用户应对策略
- 方案评估:Nutanix 接替方案及 SmartX 替代能力解读
- 迁移方案:4 种从 Nutanix 迁移至 SmartX 超融合的方案
- 用户实践:如何以 SmartX 超融合实现 Nutanix 迁移和接替
背景:合作伙伴主导中国区销售,本厂维保服务大幅缩水
Nutanix 最早于 2013 年进入中国市场,并于 2019 年 9 月转向订阅模式进行销售。2022 年底,Nutanix 正式宣布将中国市场交由合作伙伴(联想)主导销售,并于 2023 年 8 月完成全面转型。转型后,中国用户虽仍可购买与使用 Nutanix 产品,但在产品的选择、续保、维保等方面将在不同程度上缺少 Nutanix 原厂支持。

其中,对于新用户,Nutanix 仅提供联想 ThinkAgile HX 一体机方案(软硬件绑定授权)和软件订阅方案,不再提供其他 OEM 一体机方案。维保方面,Nutanix 仅负责软件 L3 级别的维保工作,软件 L1、L2 级别的维保和硬件的维保服务,将由联想或硬件供应商提供。 而对于已有用户,尤其是使用 NX 一体机的用户,不仅同样面临软件维保方面的变动(与上述一致),还需要应对原有一体机软件“仅可续保、不可扩容”的挑战。
因此,对于原先使用 NX 一体机的用户来说,不管是出于成本、业务连续性或是未来业务增长等方面的考虑,建议尽快评估、测试哪些方案能够替代 Nutanix 超融合,或接替 Nutanix 超融合承载未来更多的业务需求。而对于其他用户,则需要重点评估 Nutanix 软件缺少部分原厂支持对现有业务系统稳定性、连续性、运维难度等方面带来的影响,并在必要时将对于业务连续性要求较高的关键业务系统,迁移至其他提供本土原厂支持的 IT 基础设施上。
3 种从 Nutanix“撤退”的策略:
- 采用 VMware 虚拟化部署 Nutanix 超融合的用户,可以沿用 VMware 虚拟化,仅将 Nutanix 超融合软件 AOS 替换为其他(国产)超融合软件。
- 保留 Nutanix 超融合但不再扩容,逐步以其他(国产)超融合/IT 基础设施方案“接替”Nutanix 超融合,承载未来更多的业务系统需求,并且能够将业务连续性要求较高的关键业务系统迁移至新的平台。
- 将 Nutanix 超融合虚拟机(陆续)迁移至其他经过充分验证的(国产)超融合/IT 基础设施平台,实现 Nutanix 全面替代。
评估:有哪些可行的 Nutanix 替代方案?
国际分析机构 Gartner 在 2024 年发布的《全栈超融合软件市场指南》中,对全球超融合厂商的发展情况与软件能力进行了评估,报告中提到的代表厂商包括 Nutanix、SmartX、VMware、Microsoft 等。
其中值得注意的是,Gartner《2019 中国区超融合竞争格局》报告中提到,SmartX 和 Nutanix 有着相似的市场格局,两者均作为独立超融合厂商(Pure-play HCI Vendor)为中国用户提供专业的超融合服务——SmartX 和 Nutanix 都专注超融合领域技术开发,完全依赖领先的核心技术、专业的产品和服务与传统大厂竞争,并赢取客户信赖;双方都聚焦在金融、医疗、制造等对 IT 高度依赖,并且对产品和服务要求苛刻的行业。因此,SmartX 不仅具备全栈替代 Nutanix 超融合的产品方案,还可提供同等甚至更高的技术能力,满足行业核心应用系统高性能、稳定运行等方面的需求。

以 SmartX 替代 Nutanix 超融合:能力全面,性能更优

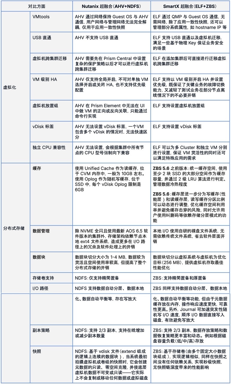
在核心产品组件层面,SmartX 超融合可以实现 Nutanix 超融合的全面替代,包括超融合软件(含虚拟化和分布式存储)、网络与安全(含分布式防火墙、负载均衡、VPC 和流量可视化)、多集群管理、容器管理、数据保护、双活支持等。SmartX 超融合也支持国产操作系统(OpenEuler)、原有 Nutanix 认证一体机及信创服务器,方便用户进行虚拟机跨平台迁移和 IT 基础设施的全面国产化替代。
而对于核心超融合软件,在虚拟化层面,SmartX 超融合原生虚拟化 ELF 和 Nutanix 虚拟化 AHV 都基于 KVM 开发,两者能力相当,而 SmartX ELF 虚拟化基于国内用户的使用习惯进行了很多功能优化;在分布式存储层面,SmartX 自研分布式存储 ZBS 在元数据服务、数据块大小、存储卷支持、I/O 路径、数据冗余机制等方面都进行了改进,使得 SmartX 超融合能够提供更优于 Nutanix 超融合的性能和稳定性,更好地满足大型数据库等应用场景的性能需求。

例如,在 Oracle 数据库插入场景测试中,SmartX 超融合仅需单卷部署就可以发挥最佳性能,而 Nutanix 超融合需要配置多卷并通过系统或应用的并行调度能力,才能提供近似的性能表现。

欲深入了解 SmartX 和 Nutanix 超融合在技术特性和性能方面的对比,请阅读:
Nutanix 国产化替代|一文了解 SmartX 超融合替代可行性与迁移方案
志凌海纳 SmartX vs. Nutanix 超融合:数据库场景下的技术与性能对比
迁移:从 Nutanix 迁移至 SmartX 超融合的 4 类方案
针对不同的部署环境与替代目标,SmartX 提供了 4 种将虚拟机从 Nutanix 迁移至 SmartX 超融合集群的方案,以满足不同用户的替代需求:
- 希望替换 Nutanix AOS 但保留 VMware 虚拟化使用的用户
- 希望同时替换 VMware 虚拟化与 Nutanix 超融合的用户
- 希望同时替换 Nutanix AHV + AOS 的用户
- 希望替换 Hyper-V/XenServer 虚拟化和 Nutanix AOS 的用户

SmartX 也为用户提供了自主研发的迁移工具——SMTX 迁移工具(v2v,免费)和 SMTX CloudMove(p2v/v2v),帮助用户轻视实现从 Nutanix 超融合向 SmartX 原生虚拟化 ELF 平台的迁移。欲深入了解迁移方案、迁移过程与用户实践,请阅读:从 Nutanix 迁移至 SmartX 超融合:方案、流程与实践。
落地:50+ 用户已采用 SmartX 超融合接替 Nutanix
考虑到 Nutanix 调整中国区服务后的诸多不便,目前已有 50+ 金融、医疗、制造等行业用户,包括中信建投证券、国泰君安证券、渤海证券、物产中大期货、中信保诚基金、外贸信托、首都医科大学宣武医院、某军队三甲医院、李宁、福建奔驰等企业,以 SmartX 超融合替代或接替 Nutanix 超融合,获得更可靠的业务连续性保障、本土运维支持与 IT 基础设施能力升级。以下,我们将解读 4 例金融和医疗用户案例,为大家提供更多 Nutanix“撤退”思路和迁移参考。
某头部保险:利旧 Nutanix 一体机构建 SmartX 超融合集群,使用 SMTX 迁移工具迁移上百台业务虚拟机
面对 Nutanix 的一系列调整以及 IT 基础架构国产化转型要求,某头部保险机构以 SmartX 超融合(内置原生虚拟化 ELF)对原 Nutanix 超融合(集成 VMware vSphere 虚拟化)进行了全面的升级替代。
得益于 SmartX 超融合广泛的硬件兼容能力,用户利旧原有 Nutanix 一体机新建了 SMTX OS 集群,降低硬件投入,并采用 SMTX 迁移工具,将现有 Nutanix 超融合集群的 800+ 业务虚拟机和开发测试虚拟机,分两个批次迁移至 SmartX ELF 虚拟化平台。
目前,第一期迁移项目已完成 200+ 业务虚拟机和 300+ 开发测试虚拟机的迁移任务,剩余迁移工作正在如期进行中。用户对 SMTX 迁移工具的迁移效率、易用性和稳定性都非常满意,已迁移的虚拟机也稳定运行近半年时间,为业务系统和开发测试环境提供稳定、高性能支持。

欲了解更多,请阅读:VMware 虚拟机迁移指南:10 大关键问题与 3 例用户实践。
某资管机构:Nutanix 环境完全故障,SmartX 两天内提供解决方案,以 SMTX CloudMove 迁移 40+ VM 至 SmartX 超融合
某资产管理公司原采用 Nutanix AHV + AOS 承载生产业务系统。由于 Nutanix 超融合集群在脱保后突然出现故障,且无业务容灾备份等保护,用户生产环境被暴露在严重的风险之中。
在了解用户需求后,SmartX 工程师两天内就提供了完整的解决方案:不仅能通过 SMTX CloudMove 将 Nutanix 开机 VM 快速迁移至 SmartX ELF 虚拟化平台,还能快速定位到关机 VM 的裸数据存储位置,在无法通过 Nutanix UI 导出 OVF 的情况下,从底层直接复制 VM 裸数据,并在进行数据格式转换后,在 SmartX 超融合集群中恢复业务。

目前,用户已利用 SMTX CloudMove 将承载生产业务系统的 40+ 台 VM 迁移至 SmartX 超融合(基于原生虚拟化 ELF)集群。从实施迁移到切换验证,整个项目在 1 天时间内完成。欲深入了解,请阅读:从 Nutanix 迁移至 SmartX 超融合:方案、流程与实践。
某头部证券:现有 Nutanix 集群不再扩容,持续选择 SmartX 超融合承载生产业务系统并加速信创转型
某头部证券原采用 VMware 和 Nutanix 超融合进行 IT 资源池云化改造。而随着国产化转型的逐步推进,以及 Nutanix 中国区服务的一系列调整,用户决定不再对现有 Nutanix 集群进行扩容,以国产超融合基础设施满足后续业务扩容及信创转型需求,因此针对多款国产超融合系统进行了选型评估。
其中,在模拟恒生委托场景的测试中,SmartX 超融合平台性能与客户测试 Nutanix 以及 vSAN 环境时表现相当,稳定性也优于其他选型方案,同时可兼容海光 CPU 架构的中科可控和紫光恒越服务器,满足用户在业务方面和信创转型方面的双重需求。
基于 PoC 测试表现,用户决定采用 SmartX 超融合软件,并基于海光信创服务器构建了多个信创云平台资源池,支持开发测试环境和生产环境网上交易、CRM、财务、智能客服、开户网厅、债券存续期管理等多种业务系统。目前,历经多次扩容,用户已在两地数据中心部署 100+ SmartX 超融合节点,支持多种交易业务系统、互联网业务系统和 GPU 资源池,加速用户 IT 系统国产化转型进程。
某军队三甲医院:Nutanix 服务不及时,以 SmartX 超融合实现高效接替,承载原有业务和新业务系统
某军队三甲医院在开展 IT 基础设施现代化改造时,对国内外主流超融合方案进行了全面调研和评测,其中 Nutanix 超融合和 SmartX 超融合在性能和功能方面表现最为出色,最终用户选择以 Nutanix 超融合 + VMware 虚拟化承载内网应用系统。
而随着 Nutanix 调整中国区服务策略,用户发现 Nutanix 的售后服务经常出现反馈不及时的情况,难以提供充分的运维支持服务。同时,用户的 Nutanix 集群维保服务也即将到期,考虑到售后服务缺失对业务连续性和 IT 运维效率的影响,用户选择以 SmartX 超融合(搭配原生虚拟化 ELF)接替 Nutanix 集群,承载部分内网业务系统和部分新上线的门诊类业务系统。其中,承载内网业务系统的虚拟机,由用户通过 SMTX 迁移工具自行迁移至 SMTX OS 集群,整个过程简单且高效。
目前,SmartX 超融合集群已稳定运行数月,用户对 SmartX 超融合的整体性能和功能都非常满意,计划在未来继续选择 SmartX 超融合扩容已有集群,承载更多生产环境业务系统。
更多 Nutanix 替代方案与案例解读,请阅读:
从 Nutanix 迁移至 SmartX 超融合:方案、流程与实践
志凌海纳 SmartX vs. Nutanix 超融合:数据库场景下的技术与性能对比
Nutanix 国产化替代|一文了解 SmartX 超融合替代可行性与迁移方案
超全干货!一键获取 SmartX、VMware、Nutanix 超融合技术与性能对比文章合集
VMware 虚拟机向国产虚拟化平台迁移?一文了解 SMTX 迁移工具原理与实践
从物理机/云平台迁移至超融合?SMTX CloudMove 帮你实现
从 VMware、Nutanix 到 SmartX,浙商证券超融合云化与信创转型实践
您还可下载《超融合技术原理与特性解析合集》系列电子书,了解更多 SmartX 超融合与 VMware、Nutanix 超融合在虚拟化、存储、管理运维等方面的特性对比。